一、重点提示
1. 研究生网上选课,请登录研究生院主页,点击右下侧的“浙江大学研究生院管理系统”图标,选择“全日制研究生信息系统登录”进行登录。浏览器推荐使用Google Chrome
2. 选课前请仔细阅读研究生网上选课须知、研究生网上选课指南及网上选课流程。
3. 春夏学期研究生共享性全英文平台课开课
1) 《材料电子显微学》课程改为全英文授课,主讲教师为英国约克大学物理系的袁俊教授。3月18日左右开课,采用集中授课形式,大约为期一个月。拟选修的同学可在研究生管理系统中申请。具体上课时间和地点请注意关注系网通知。
2) 新增全英文课《Thermodynamics of Materials》 ,主讲教师为美国宾州州立大学的陈龙庆教授。5月上旬开课,采用集中授课形式,为期两周。拟选修的同学请于2月23日前发送姓名和学号至yangqian@zju.edu.cn。具体上课时间和地点请注意关注系网通知。该课程与原有的《材料热力学和动力学》不同,不能替代博士中期考核时的核心课成绩,但是可替换专业课2学分。
3) 选修并通过以上两门全英文共享课程,且考核分数在80分及以上者,可免修“研究生英语交流能力课程”并获得相应学分。
4. 若课程选课状态为候选志愿,建议可先去听课,以保证课程学习的完整性。各阶段选课结束后,请务必上网查询并确认个人选课结果。选课期间,全校性的公共课选课事宜请咨询研究生培养处(联系电话:87951396),专业培养方案、个人学习计划制定及审核、专业课选课、管理信息系统登录密码等事宜请咨询所在系研究生科。
5. 符合研究生学位英语课程免修申请条件的研究生需在网上选课期间(夏季补退选阶段除外)在选课系统中申请研究生学位英语课程免修、登记证书信息,并在规定的时间内(请及时关注研究生院主页最新通知)到指定地点进行现场免修确认。
6. 具备选课资格的本科生选研究生课程安排在补(退)选阶段。研究生选本科生课程安排在第三、四阶段,具体安排及咨询方式请见“关于2013-2014学年春夏学期本科课程选课的通知”(http://bksy.zju.edu.cn/redir.php?catalog_id=711393&object_id=956710)。
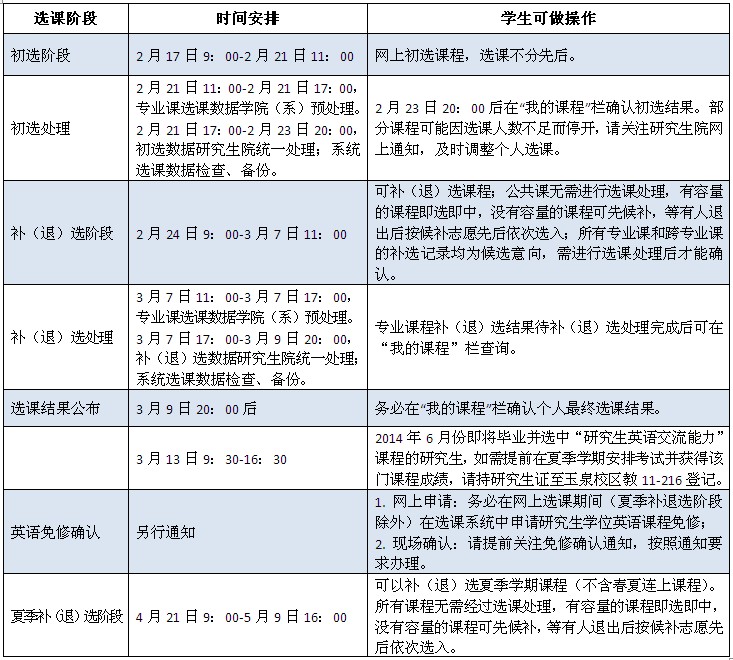
二、选课日程安排
本次选课分初选、补(退)选、夏季补(退)选三个阶段,具体时间安排详见下表。

