各研究所(中心)、各科室、全院同学:
“挑战杯”全国大学生课外学术科技作品竞赛是由共青团中央、中国科协、教育部、中国社会科学院、全国学联和承办高校所在省(市)人民政府主办的一项具有导向性、示范性和群众性的全国竞赛活动,被誉为当代大学生科技创新的“奥林匹克”盛会。
为教育引导大学生面向国家重大需求,踊跃投身科研攻关第一线,加速大学生科技创新成果向现实生产力转化,特在第十七届“挑战杯”大学生课外学术科技作品竞赛框架下举办“揭榜挂帅”专项赛,现将有关事项通知如下:
一、赛事简介
“揭榜挂帅”专项赛是团中央组织的一类聚焦“卡脖子”技术,联合全国各地大学生,在团队合作,协同创新中研发新技术的赛事,旨在通过这项赛事,解决实际问题,构筑大学生投身关键核心技术攻坚战的阵地。专项赛以“政企发榜、竞争揭榜、开榜签约”的方式,通过“征榜—发榜—竞榜—评榜—夺榜”,最后针对每个选题评出1名“擂主”。
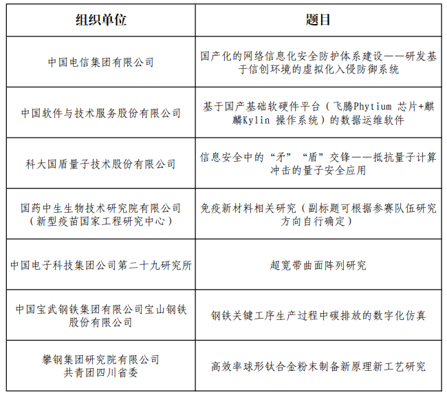
经过前期准备后,团中央组委会面向中央部委、地方政府、行业协会、企事业单位等广泛征集选题。经资格审查、专家评审,最后遴选出7个前沿性、应用性和可赛性较强的选题!选题如下图,具体赛事要求以及赛事奖励和保障见附件1。

二、赛事安排
根据团中央要求,4月至9月,是各参赛团队选择榜单中题目开展研发攻关的时期。各参赛团队应于9月6日前根据方案中的相关要求提交作品。11月上旬进行终审决赛(现场擂台赛)。
三、参赛对象
须为2021年6月1日以前正式注册的全日制非成人教育的在校本科生、硕士研究生。以个人或团队形式参赛均可,每个团队不超过10人,每支团队可配备1—2名指导教师。可以跨专业组队。揭榜者须遵守“挑战杯”赛事组委会的规定,对揭榜作品须享有完全知识产权,无权利瑕疵及权属争议。
四、学院安排
1.5月12日前,请各队伍完成团队组建并提交浙江大学第十七届“挑战杯”大学生课外学术科技作品竞赛“揭榜挂帅”专项赛项目汇总表(附件2)与开题表(附件3)至邮箱zjumse_tw@163.com,邮件附件和主题均命名为【揭榜挂帅专项赛+团队名称】。
2.学校将于五月中旬举行“揭榜挂帅”专项赛资格评审会,届时会邀请教师专家对项目进行评审,学校会给予通过评审的项目一定的经费支持。
3.其他未尽事宜详见“创青春”等微信公众号相关通知。
五、联系方式
如有不明事项,请联系:
陈老师 87952325
希望各位导师对本次竞赛给予足够的重视和充分的支持,做好推荐选题工作,各位本科生及研究生同学积极踊跃报名参加,不断提高创新精神和实践能力,促进我院学生创新创业活动的蓬勃开展。
附件2:浙江大学第十七届“挑战杯”大学生课外学术科技作品竞赛“揭榜挂帅”专项赛汇总表.xlsx
附件3:浙江大学第十七届“挑战杯”大学生课外学术科技作品竞赛“揭榜挂帅”专项赛开题表.docx
共青团威廉希尔WilliamHill官方网站委员会
2021年4月28日

