发展对象短期集中培训是入党前的必经环节。为切实提高学生发展对象的政治素质和理论修养,保证新发展的党员质量,根据《浙大党校、党委组织部、校团委关于健全完善入党前培训制度的通知》要求,决定每年举办四期学生发展对象培训班。现将2024年第二期学生发展对象培训班有关事项通知如下。
一、培训对象
发展对象,主要条件包括:
1.截至2024年5月11日,确认成为入党积极分子已满1年;
2.已参加学生入党积极分子培训班并取得结业证书,未参加发展对象培训班;
3.参加过发展对象培训班,但未取得结业证书的。
二、时间安排
1.学员信息汇总:5月12日-5月16日。参加本期培训班的学生需登录系统进行报名注册。操作方法见学生操作指南(附件1)。
因系统网站可能存在信息录入问题,请各党支部根据实际情况摸排参加学员人数并确认学员名单,名单核对无误后请在5月16日17:00前将电子版第二期学生发展对象培训班学生报名汇总表(附件2)发送至邮箱:12326059@zju.edu.cn。
2.集中教学环节:5月25日(暂定,以实际通知为准)
3.院系教学环节:5月中下旬(以院系具体通知为准)
4.考核环节:5月底6月初(具体事宜另行通知)
三、培训形式
根据发展对象培训要求,本期发展对象培训班培训环节包括学校层面的集中教学、院系层面的教育培训和研讨学习、以及全校统一的结业考试。
四、培训内容
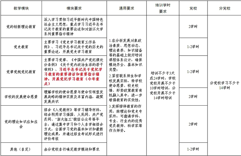
1.主要开展党的创新理论教育,尤其是习近平新时代中国特色社会主义思想教育;开展党性教育,尤其是党章党规党纪、党的宗旨、党的光荣传统和优良作风教育、“四史”学习教育等,具体教学安排和内容要求参照下表:

2.自学资源:《浙江大学党校学生发展对象培训班辅导教材》电子教材,另外鼓励学员利用人民网(http://www.people.com.cn)、新华网(http://www.xinhua.org)、“共产党员”微信公众号(微信号:gcdyweixin)、浙大组工微信公众号(微信号:EZhejiangUniversity)、学习强国APP等学习平台开展日常学习。
五、考核要求
为了保证培训质量,本次培训总学时不少于24学时,经考核合格后,由党校统一发放发展对象培训班结业证书。其中院系教育培养环节总学时不少于14学时,包括组织学员理论学习、实践教育、学习讨论和主题分享、联系人谈心谈话等。根据五月工作安排,学院可能会提前或联合开展教育培训,请各位学员和党支部负责人及时关注相关信息。
六、培训要求
1.学员应端正态度,认真接受培训,坚持理论联系实际,不断提高思想认识和政治素养。
2. 学员应严格遵守学习纪律和考勤制度,完成各环节相应的培训学时的学习。开班仪式与线下集中教学环节不得无故缺勤,无故缺勤者不予结业。校级集中教学、现场教学原则上不能请假。
3.学员须参加结业考试。各项培训环节考核均合格者发放结业证书。
4.在整个培训环节中,对有
诚信行为的学员,一经发现,作不合格处理,并建议其所在党组织取消其发展对象资格。
七、其他事项
1.学院根据报名情况,结合年度发展党员工作计划,将学员编成教学小班,并安排一名班长。
2. 学院教学计划会在学生发展对象培训班管理系统上发布,请各位学员和党支部负责人及时关注相关信息。
3.各位学员在培训过程中若有相关疑问,可加入学校总咨询QQ群:495230366 。
附件1:浙江大学党校学生发展对象培训班管理系统学生操作指南.pdf
附件2:2024年第二期学生发展对象培训班报名汇总表.xls
未尽事宜,请联系材料学院团委。
联系人:包晨琛
联系电话:0571-87952325
地址:紫金港校区和同苑10幢材2-220室
共青团威廉希尔WilliamHill官方网站委员会
2024年5月11日

